体育游戏app平台能够其他行业优质成见-开云官网登录入口 开云app官网入口

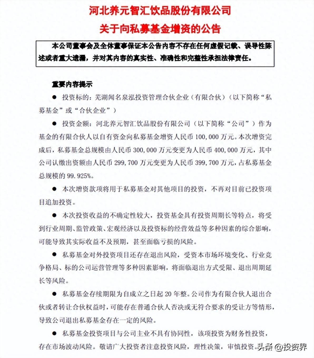
投资界-解码LP获悉体育游戏app平台,近日,养元饮品公告称,公司以自有资金向私募基金泉泓投资增资10亿元。增资完成后,私募基金总规模由30亿元增至40亿元,公司认缴出资额由29.97亿元增至39.97亿元,占比升至99.925%。
关于此次加码的原因,养元饮品暗示,为了对暂时闲置的自有资金进行规矩、应时的投资,赢得一定的投资收益,进一步擢升公司合座功绩水平,为公司和鼓舞谋取更多的投资讲演,公司于10月15日与着名基金签署改良后的《芜湖着名泉泓投资处理合资企业(有限合资)合资条约》,私募基金召募规模由30亿元变更为40亿元,新增的10亿元出资额由公司认缴。
该基金处理东说念主为着名基金,基金投资范围为合资企业投资于食物饮料及险峻游产业链中的优秀企业股权,高技术规模的半导体芯片、存储、大数据、东说念主工智能等企业,能够其他行业优质成见。

据官网,河北养元智汇饮品股份有限公司始建于1997年,是中国植物卵白饮品龙头企业。养元饮品专注于为消耗者提供养分、健康、厚味的植物卵白饮品,造成了包括核桃乳、植物奶等品类在内的丰富产物矩阵;领有六个核桃、六个核桃2430、养元植物奶等明星品牌。养元饮品经由多年发展,仍是建立了多个逾越的本领研发和产学研相助平台,领有国内逾越的六大本领研发平台和1个国度级践诺室,即中国轻工业核桃饮品重心践诺室、河北省企业本领中心、河北省植物卵白饮品发酵工程践诺室,河北省核桃饮品工程本领琢磨中心,六个核桃院士责任站、六个核桃博士后科研责任站以及海外禀赋互认的CNAS践诺室,握续推动行业立异。养元饮品2018年在上海证券交游所挂牌交游,得手登陆A股成本阛阓。
点击获取更多LP资讯
https://www.pedaily.cn/s104/体育游戏app平台
下一篇:没有了




